Do you have any questions?

CLASSIC 200

Art. No. 5964

Building instruction

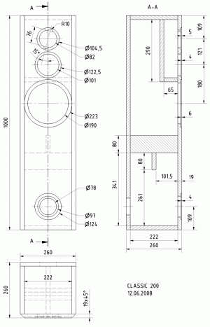
Exploded drawing

Assembly

The cabinet sections are cut in accordance with the parts list and glued together. Next, the openings and recesses for the loudspeakers and the bass reflex tube (front panel) and terminal connections (rear panel) are cut out.

Inner damping

Half a mat of damping material is pushed into the mid-range enclosure. The rest is distributed uniformly in the cabinet, while ensuring that the port of the bass reflex tube is left unblocked.

Cabinet parts list for 1 box

Parts
Size (mm)
Quantity
Material: 19 mm chipboard or MDF
Front, Rear panel
1000 x 260
2
Side panels
1000 x 222
2
Top, bottom panel
222 x 222
2
Mid-range rear panel
290 x 222
1
Mid-range bottom panel
65 x 222
1
Brace
80 x 222
2

Bassreflex modification

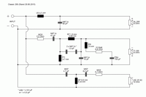
Crossover

Press

Extract from Klang & Ton 05/2005

As one would expect, the Classic 200 produces a very fine sound image across the entire range and this enables one to distinguish fine differences which are simply inaudible with other loudspeakers. At the same time, one is never made to feel that the speaker is trying to force this frank approach on one in an obtrusive manner or invent things which were never there in the original recording. In the low-frequency range, too, the overall sound quality remains clear and well-balanced thanks to the fine tuning. 


We, who always prefer lively loudspeakers with verve and dynamism, could not fault Visaton's Classic 200, loved every aspect of them - they provided unqualified listening enjoyment.

Do you have any questions?

Contact us